565 point Version 1.0, released 26 Dec 2000
Copyright © 2000 Ravi Bhavnani
All Rights Reserved

Home  |  Freeware  |  Welcome  |  Download  |  How to play  |  Hints  |  Maps


Adventure's surprisingly mild-mannered fire-breathing dragon.  One of the many obstacles you'll need to conquer in order to solve the game!

 
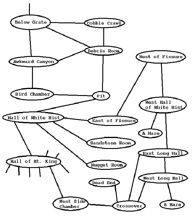
Maps

Are you sure you want to look at a map?  A large part of the fun of playing Adventure is mapping Colossal Cave yourself!

Click here to download all maps.


Most of the drivel at this site is copyright © Ravi Bhavnani.
Questions or comments?  Send mail to ravib@ravib.com